
根据甘肃省高等学校招生委员会《2023年甘肃省普通高校高职(专科) 升本科统一考试招生工作实施方案》(甘招委发〔2023〕2号)和甘肃省教育厅《2023年甘肃省普通高等学校高职(专科)升本科考试招生工作方案》(甘教发〔2022〕9号)有关要求,为做好我校2023年普通高校高职(专科)升本科(以下简称“普通专升本”)考试招生工作,结合我校办学实际,制定并公布本招生简章。

【学校名称】beat365中文官方网站(原兰州交通大学博文学院)
【报考代码】8128
【学校地址】兰州市和平开发区薇乐大道311号
【学 制】两年
一、网上报名及填报志愿
考生登录甘肃省教育考试院官网(https://www.ganseea.cn/),点击“普通专升本”栏,进入网上报名页面,根据提示进行注册报名、上传照片、网上缴费等流程。点击文末“阅读原文”可直接进入。
考生进入网上报名系统完善基本信息时须选定考区。考生可选择在毕业学校所在地、户籍地或省内实习地参加考试,一经选定考区,不得更改。
网上报名时间:3月20日8:00至24日18:00;
资格审核时间:3月20日8:00至26日18:00;
填报志愿时间:5月22日8:00至23日18:00;
征集志愿时间:5月30日8:00至18:00。
填报志愿及征集志愿网址:https://zsbwb.ganseea.cn ,考生须按照报考时选定的本科专业大类填报志愿,跨专业大类填报的志愿视为无效。



二、资格审核
省内高职(专科)应届毕业生(含退役大学生士兵)资格由毕业院校负责审核;
在甘肃省应征入伍的退役大学生士兵(省内院校应届毕业生除外)资格由省教育考试院负责审核(地址:兰州市城关区雁宁路399号12楼1213室);
参加2023年普通专升本免试生招生已被录取的考生不得参加全省统一考试。


三、高质量就业
毕业生就业率稳定在96%以上,其中70%以上进入国有企业就业。主要以全国各大铁路局、中国中铁、中国铁建、各地城市轨道交通等大型国有企业就业。




四、优越办学条件
A:办学历史久,校园有历史积淀,教师稳定,高层次师资充足;
B:离市区近,周边名校云集,学习生活条件配套完善;
C:就业真实可靠,学生口碑显著,就业好不好上网查一查;
D:学校硬件设施完备,图书馆、体育馆、教学楼……齐备;
划重点:学校位于兰州市大学城,与兰州大学新校区、西北民大新校区、兰州财经大学、甘肃中医药大学等名校邻近,学生群体人数多,校区距离和平核心商圈步行时间2分钟,四周交通便利,校门口公交站有905路、906路、901路、902路等多路公交直达兰州市区,距离地铁站约15分钟。
( TIP:交通便利,生活成本低,位于高层次大学城中心,学习氛围浓厚)




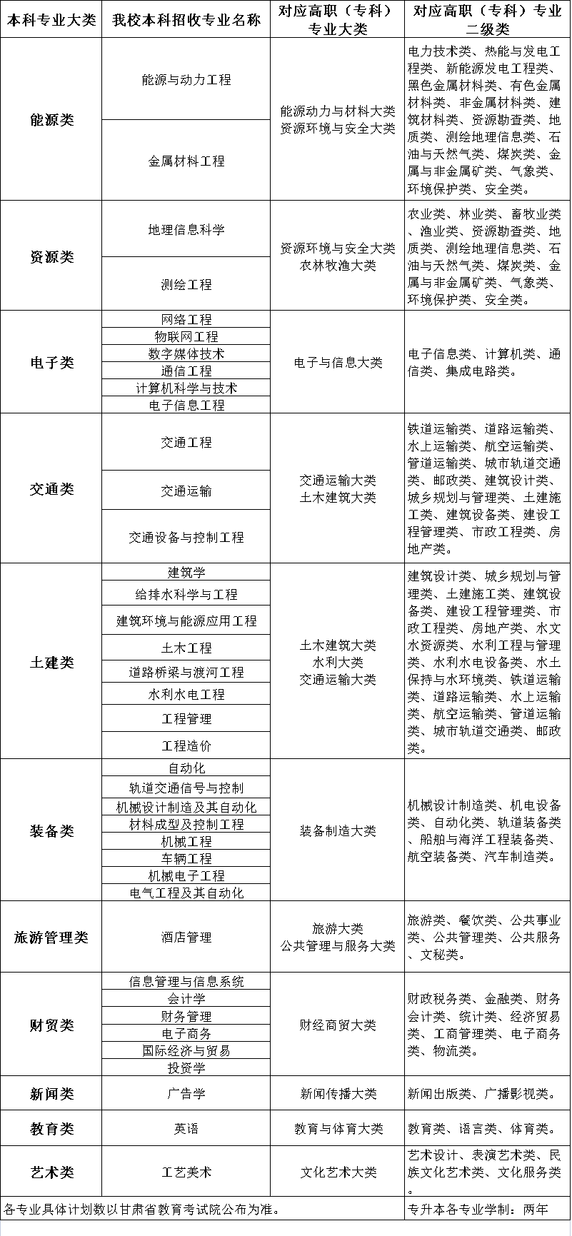
五、招生专业计划
2023年高职(专科)升本科招生施行大类招生录取原则,beat365中文官方网站共有11个专业大类39个本科专业招收“专升本”学生。招生专业及对应高职(专科)专业大类详见下表:


六、完善保障政策
1、享受全日制本科同等待遇,学生学习期满成绩合格者颁发本科学历证书和学士学位证书。
2、建档立卡户子女可申请3000元助学补助。
3、学校实行奖助学金制度,现设有国家奖学金(8000元 / 年)、国家励志奖学金(5000元/年)、国家助学金(生均3300元/年)、生源地助学贷款(最高12000元/年)等国家奖助学金以及省级三好学生奖、优秀学生干部奖等。
4、可以享受国家正常的奖、助、贷、勤、减、补等助学政策;学校还设有优秀学生干部奖,三好学生等奖项。
5、参加全国疫情防控以及一线医务人员的子女,在同等条件下,优先评选各类奖助学金,优先提供勤工助学岗位。
6、专升本学生毕业优先推荐就业单位。
7、学校每年发放各类奖助学金总计约1200万元,使困难学生困有所助,优有所奖。




七、联系方式
报名咨询电话:
0931-5272600,5272644
联系电话:
李老师:17739843255
李老师:17739826994
李老师:13919175141
陈老师:15293283856
康老师:17318780488
成老师:18093156382
部门:beat365中文官方网站招生就业处
网址:/
地址:甘肃省兰州市和平开发区薇乐大道311号
邮编:730101