团委
团省委发文
当前位置: 首页 > 团委发文 > 团省委发文 > 正文
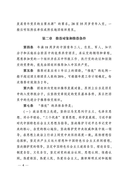
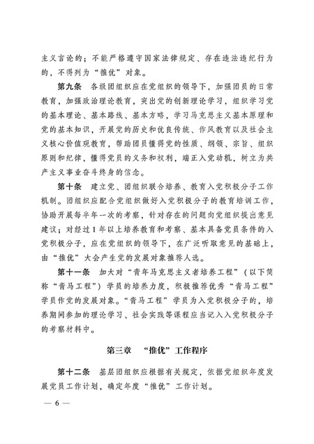
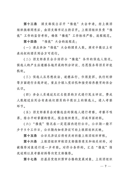
关于转发《共青团中央关于印发<共青团推优入党工作实施办法(试行)>的通知》的通知
2020-11-18

团委发〔20208

 

关于转发《共青团中央关于印发<共青团推优入党工作实施办法(试行)>的通知》的通知

各学院团委、团支部:

   现将《共青团中央关于印发<共青团推优入党工作实施办法(试行)>的通知》予以转发,请认真学习并遵照执行。

附件:《共青团中央关于印发<共青团推优入党工作实施办法(试行)>的通知》

                                                    

                                               202061

 

主题词:转发   推优入党   办法    通知                          

  报:校党委、团省委、省学联                                          

  送:学生工作相关部门、各学院团委、各团支部                         

共青团河西学院委员会                       202061 印发