beat365中文官方网站
学校首页
网站首页
学院概况
专业介绍
专业指导委员会
教师队伍
党团建设
通知公告
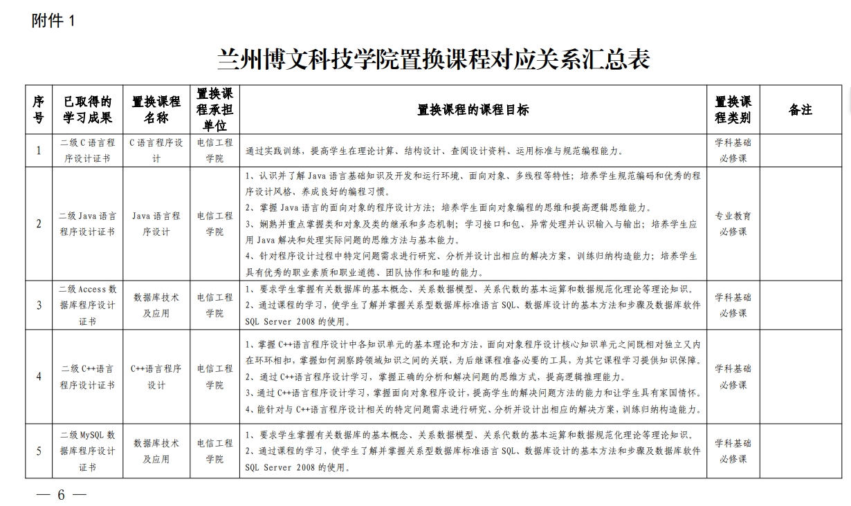
学院风采
学院动态
学校首页
网站首页
学院概况
专业介绍
专业指导委员会
教师队伍
党团建设
通知公告
学院风采
当前位置:
网站首页
>
通知公告
> 正文
转发关于印发《beat365中文官方网站课程置换与学分认定管理办法(试行)》的通知
来源:
时间:2025-03-06
浏览: