beat365中文官方网站
学校首页
网站首页
学院概况
专业介绍
专业指导委员会
教师队伍
党团建设
通知公告
学院风采
学院动态
学校首页
网站首页
学院概况
专业介绍
专业指导委员会
教师队伍
党团建设
通知公告
学院风采
当前位置:
网站首页
>
通知公告
> 正文
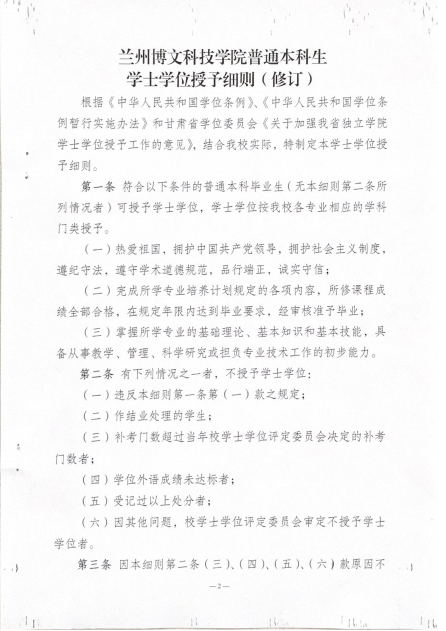
转发关于印发《beat365中文官方网站普通本科生学士学位授予细则(修订)的通知》
来源:
时间:2025-03-05
浏览: