您好、欢迎访问本网站!
当前位置首页 -> 科研成果 -> 课题项目 -> 正文

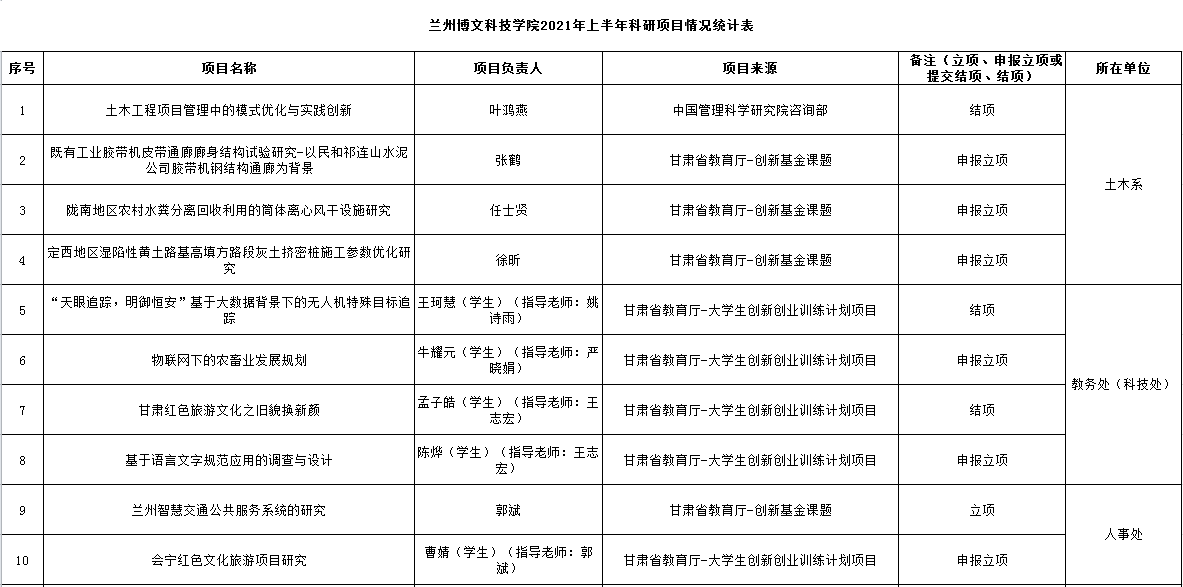
beat365中文官方网站2021年上半年科研项目情况统计表

发布日期:2021-06-30  来源:   点击量:

科技处联系方式    电话 : 0931-5337127    投稿邮箱 : kjc_bowen@163.com  

学院咨询电话:0931-5272605,0931-5272600    管理员信箱:bwxy@bowenedu.cn    地址:兰州市和平开发区    版权所有:beat·365(中文) - 官方网站 陇ICP备10001473号-1