
为进一步加大我盟事业单位急需紧缺专业人才招聘力度,建设一支高素质专业化事业单位工作人员队伍,现决定开展阿拉善盟2024年度“智汇驼乡·善聚英才”急需紧缺专业人才校园引才招聘工作,具体事宜公告如下:
此次计划招聘20人。具体岗位、人数及条件以发布的《阿拉善盟2024年度“智汇驼乡·善聚英才”急需紧缺专业人才综合类校园引才招聘岗位表(兰州大学专场)》(以下简称《岗位表》)为准。
(一)招聘范围
招聘范围为兰州大学及相当层次高校的2024年应届高校毕业生(即于2024年1月1日至2024年7月31日期间取得学历、学位证书的毕业生)及择业期内(2022年度、2023年度)未落实工作单位,且其户口、档案、组织关系仍保留在原毕业学校,或保留在各级毕业生就业主管部门(毕业生就业指导服务中心)、各级人才交流机构和各级公共就业服务机构的高校毕业生。
符合“绿色通道”人才引进条件,但所学专业不在本次招聘岗位专业范围内的,也可先约定应聘事宜。
(二)基本条件
1.具有中华人民共和国国籍;
2.遵守中华人民共和国宪法和法律,拥护中国共产党领导和社会主义制度;
3.铸牢中华民族共同体意识,自觉维护民族团结进步;
4.具有良好的品行和职业道德;
5.具有正常履行职责的身体条件和心理素质;
6.本科生报考年龄为18周岁以上,35周岁以下,即1987年11月23日(不含)至2005年11月23日(含)期间出生;研究生报考年龄为40周岁以下,即1982年11月23日(不含)之后出生。
7.具备岗位要求的学历、学位、专业和资格等其他条件(详见《岗位表》)。
8.除2024年高校应届毕业生的毕业证书、学位证书取得时间可以延长至2024年7月底外,其他条件的取得时间要求为2023年11月23日(不含)之前。
(三)下列人员不得应聘
1.在读的普通高等学校全日制本科生、研究生(不含2024年7月底前毕业的应届毕业生);
2.试用期内和未满最低服务年限的机关、事业单位工作人员;
3.曾因犯罪受过刑事处罚的人员,被开除公职的人员,被依法列为失信联合惩戒对象的人员;
4.在公务员招考或事业单位公开招聘中被认定有舞弊等严重违反录用(聘用)纪律行为并在禁考期限内的人员;
5.现役军人;
6.应聘后即构成回避关系岗位的人员;
7.法律法规规定不得聘用为事业单位工作人员的其他情形人员。
2023年11月28日上午9:00—12:00(兰州大学城关区校区西区大学生活动中心一楼大厅)
2.每位应聘人员只能应聘一个岗位。应聘人员须按要求填写《报名登记表》相关信息,报名用二代身份证(或护照)要与参加考试时所用证件一致。
3.应聘人员在填写学习经历时,要完整填写上学(高中、本科和研究生)的起止年月、所读学校、院系及专业;在填写工作经历时,要完整填写起止年月、工作或服务单位、所从事工作。未就业期间的经历,填写起止年月并注明“待业”。
4.《岗位表》中所要求的专业类别或专业等,主要参考教育部制定的最新高等教育专业目录设置,专业名称中包“类”字的为专业类别,不包含“类”字的均为具体专业名称。
5.应聘人员本人有效毕业证所载学历和专业名称,应与应聘岗位的“学历”和“专业条件”相符。应聘时,应当以主修专业所获学历、学位证书为准,不接受以第二学位或辅修专业应聘。
6.应聘人员要认真阅读招聘公告和岗位条件,对照个人情况,选报符合自身条件的岗位进行报考。《岗位表》中涉及的有关学历、学科、专业等资格条件方面的问题,由各招聘单位主管部门负责解释。
提示:在规定的报名时间内,如提供个人资料不全的应聘人员,请在工作人员与您联系后第一时间提供个人资料。应聘人员在报名时提供的个人联系电话在整个招聘期间(从报名至完成聘用)务必保持畅通,以便各环节必要时的联系沟通,因电话号码无法接通或所留号码错误而影响本人招聘的,责任自负。
2.资格审查在报名现场进行,资格审查通过后即视为报名成功,不能再改报其他岗位。
3.应聘人员应提交本人有效期内的二代身份证、毕业证、学位证及岗位要求的其他证书原件和复印件,以及中国高等教育学历和学位认证报告、《报名登记表》,暂未取得毕业证、学位证的2024届应届生报名时提供就读院系出具的学历、专业证明及学信网在线学籍验证报告。留学回国人员以留学取得的学历应聘的,还须提供教育部留学服务中心出具的《国外学历学位认证书》或《香港、澳门特别行政区学历学位认证书》、我国驻外使领馆的有关证明材料原件及复印件。属于国内院校与国外院校联合办学取得境外学历学位的,须提供教育部留学服务中心出具的《联合办学学历学位评估意见书》或《联合办学学历学位认证书》原件及复印件。
4.资格审查重点审查应聘人员所填报的信息是否真实准确,是否符合应聘岗位相应资格条件。应聘人员须对所填报信息的真实性、准确性和完整性负责,凡不符合应聘条件、所填报个人信息与所持证件不符以及隐瞒重要信息或提供虚假证明材料,情节严重的,一律取消面试资格,并纳入应聘人员诚信档案。
5.资格审查结束后,在阿拉善盟人力资源和社会保障局网站人事考试专栏公布资格审查合格人员名单。
四、面试
(一)资格审查合格人员进入面试。应聘人员凭面试通知单、有效期内身份证参加考试。应聘人员须按规定的时间、地点参加考试。不按规定时间、地点参加考试的,视为自动放弃。
(二)面试时间:11月28日下午15:00开始,地点:兰州大学城关区校区西区大学生活动中心。
(三)面试采取结构化面试方式进行,主要测试应聘人员的综合素质、专业知识、业务能力和工作技能。时间为10分钟,满分值为100分。
(四)面试成绩即为最终考试成绩,成绩保留小数点后2位。
应聘人员须使用国家通用语言文字作答,对不按要求作答的,按零分处理。
(五)划定面试最低合格分数线60分,未达到最低合格分数线的不予进入下一步环节。
(六)应聘人员面试成绩现场公布并由应聘人员本人签字确认。面试后,从达到最低合格分数线人员中,按照每个岗位应聘人员面试成绩由高到低的顺序和岗位实际招聘计划数,等额确定进入体检、考察范围人选。同一岗位进入体检、考察范围人选最后一名面试成绩出现并列的,以面试主考官评分高低顺序确定进入体检、考察范围的人选;如面试主考官评分仍然相同的,组织加试(加试形式由阿拉善盟人力资源和社会保障局确定),按照加试成绩高低顺序等额确定进入体检、考察范围的人选。
进入体检和考察范围人员名单在阿拉善盟人力资源和社会保障局网站人事考试专栏公布。
(一)体检。体检参照公务员录用体检有关规定进行,由各用人单位主管部门组织。应聘人员须在规定时间到指定的体检医疗机构进行体检,其他医疗机构体检结论、鉴定一律不予认定。体检费用由应聘人员自行承担。体检医生与体检者有回避关系的,应予回避。应聘人员未在规定时间内参加体检,体检不合格或在体检过程中弄虚作假、隐瞒真实情况的,取消聘用资格。对于体检中违反操作规程、弄虚作假、徇私舞弊、渎职失职,造成不良后果的工作人员,按照有关规定处理。
(二)考察。体检合格者列为考察对象。考察工作须在体检结束后的15个工作日内完成,由各用人单位及主管部门组成2人以上的考察组。考察内容主要包括被考察人员的政治素质、道德品行、学习和工作表现、遵纪守法、廉洁自律以及是否需要回避等方面的情况。考察工作突出政治标准,重点了解被考察人员的政治表现和政治倾向,对政治上不合格的,坚决不予聘用。考察采取个别谈话、实地走访、严格审核人事档案、查询社会信用记录、同被考察人员面谈等方式进行,根据需要也可以进行延伸考察等,广泛深入地了解情况,做到全面、客观、公正,并据实写出考察材料。
被考察人员达不到应当具备的条件或者不符合应聘资格条件、岗位要求的,取消聘用资格。
体检、考察合格的,经用人单位主管部门党组(党委)集体研究确定后,在阿拉善盟人力资源和社会保障局网站人事考试专栏进行公示,公示时间不少于5个工作日。公示期间,对于反映应聘人员有关问题的举报信、电话将及时调查核实并将最终核实结果反馈举报人。对反映有影响聘用的问题并查有实据的,不予聘用;对反映的问题一时难以查实的,暂缓聘用,待问题查清后再决定是否聘用。
本次招聘对体检、考察等环节不合格、自愿放弃等各种原因造成岗位缺额的,按应聘岗位面试成绩由高到低的顺序依次递补,同一岗位每个环节只递补一次。阿拉善盟人事考试领导小组研究决定聘用事宜后不再递补。
(一)公示期满,对没有问题或者反映问题不影响聘用的,由阿拉善盟人事考试领导小组会议研究通过后,及时办理列编聘用手续,签订事业单位聘用合同(在我盟实际服务期限不少于5年,服务期内不得向盟外流动)。
2024年应届高校毕业生,面试结束后,先与招聘单位签订拟聘用协议,并约定体检、考察事项,待体检、考察合格并取得相应毕业证、学位证后按有关规定办理相关聘用手续。
(二)新聘用人员属初次就业的,试用期为12个月;其他聘用人员,试用期一般不超过3个月,情况特殊的,可以延长,但最长不得超过6个月。试用期满合格的,予以正式聘用;试用期满不合格的,取消聘用;试用期内发现有不符合应聘岗位要求,不能胜任岗位工作等情形的,取消聘用。试用期包含在聘用合同服务期限内。
1. 2024年应届毕业生,未在2024年7月底前获得岗位条件所要求的学历和学位证书的;
2.在本次招聘报名结束至办理聘用手续前,应聘人员参加其他公务员考录或事业单位编制内公开招聘,且被其他机关(参公单位)录用或被事业单位列编聘用的;
3.应聘人员在本次招聘报名结束至办理聘用手续前,成为在读全日制学生的;
6.应聘人员在招聘过程中有信息不实、条件不符、弄虚作假等影响聘用的;
7.法律法规规定不得聘用为事业单位工作人员的其他情形的。
(四)相关待遇。聘用人员纳入事业单位编制管理,执行国家规定的人事、薪酬、社保等政策规定。对符合《阿拉善盟人才引进培养和服务保障管理办法(试行)》中引进人才标准的,经盟委人才办研究认定后可享受相关政策待遇。
(一)本次招聘实行诚信报考。应聘人员应认真阅读公告、岗位要求,并对所提供的各项信息、材料的真实性、准确性和有效性负责。凡填写虚假信息或提供虚假材料的,一经发现即取消考试或聘用资格。
(二)对应聘人员的资格审查贯穿于招聘工作全过程,在任何环节发现有信息不实、条件不符、弄虚作假等严重影响聘用的情形,并查实有据的,一律取消聘用资格,视情节严重程度给予相应处理,并记录在案。
(三)应聘人员在招聘各环节如有自愿放弃的,须在规定时间内,向阿拉善盟人力资源和社会保障局提交书面自愿放弃声明,并签字确认。
(四)本次招聘不收取任何费用,不指定考试教材,不举办、也不委托任何机构举办考试辅导培训班。社会上任何以本次招聘考试命题组、专门培训机构等名义举办的“辅导班”、“协议班”、辅导网站或发行的出版物、参考资料、上网卡等,均与招聘组织方无关。
(五)本次招聘中如有涉嫌违纪违规行为的,严格按照《事业单位公开招聘违纪违规行为处理规定》(人社部令第35号)追究责任。
(六)招聘岗位相关事宜,请咨询各招聘单位(联系方式详见《岗位表》)。
(七)未尽事宜及有关信息,将在阿拉善盟人力资源和社会保障局门户网站发布。
(八)本公告由阿拉善盟委组织部、阿拉善盟人力资源和社会保障局负责解释。
0483-8332346(阿拉善盟人力资源和社会保障局)
工作日上午09:00—12:00,下午15:00—18:00
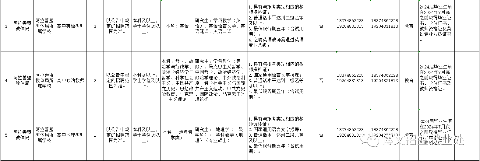
1.阿拉善盟2024年度“智汇驼乡,善聚英才”急需紧缺专业人才综合类校园引才招聘岗位表(兰州大学专场)








































