beat365中文官方网站
学校首页
学院概况
专业介绍
组织机构
教师队伍
党团建设
学生活动
通知公告
学院风采
优秀毕业生
学院动态
学校首页
学院概况
专业介绍
组织机构
教师队伍
党团建设
学生活动
通知公告
学院风采
优秀毕业生
学院动态
当前位置:
学院首页
>
通知公告
> 正文
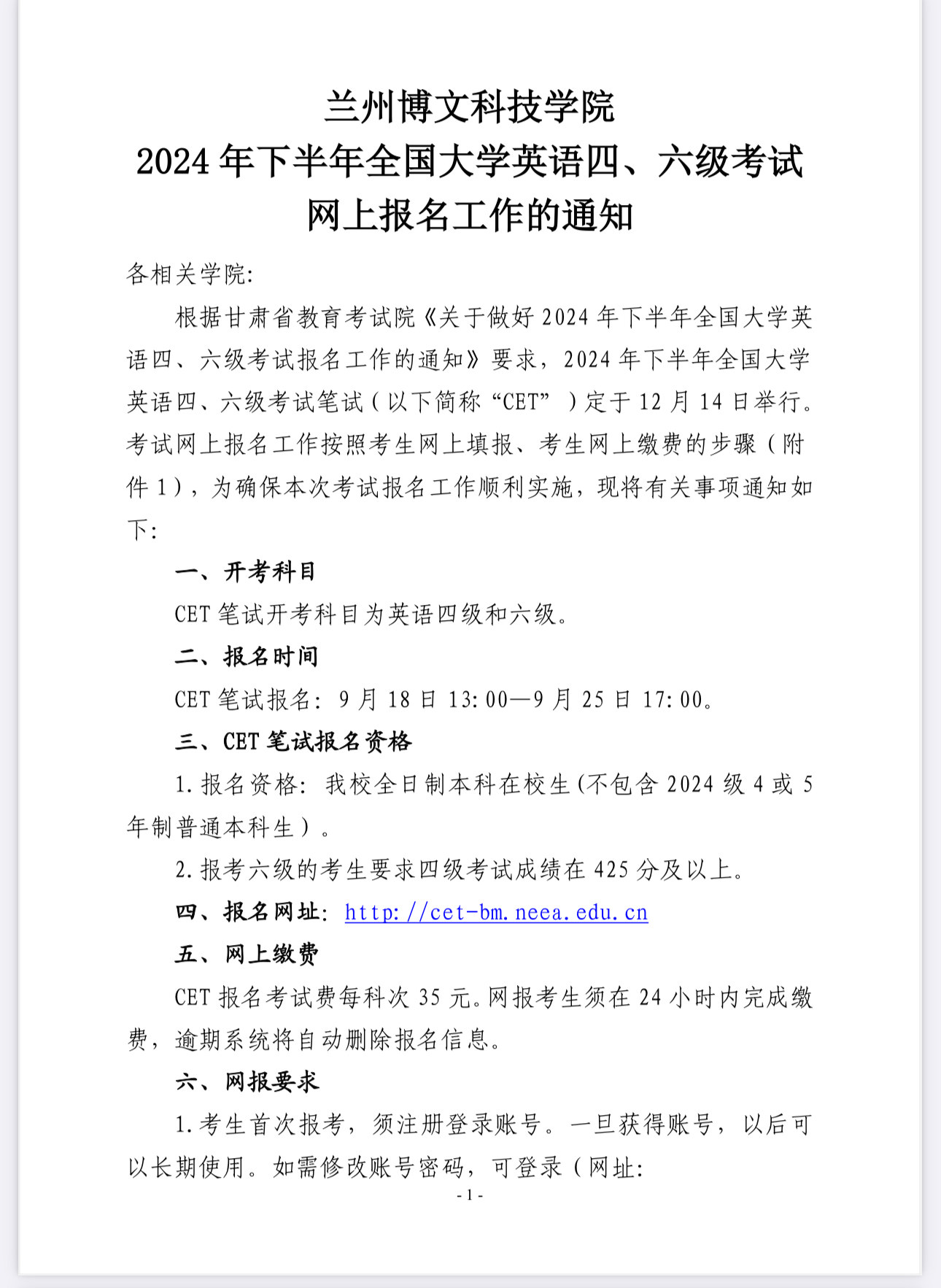
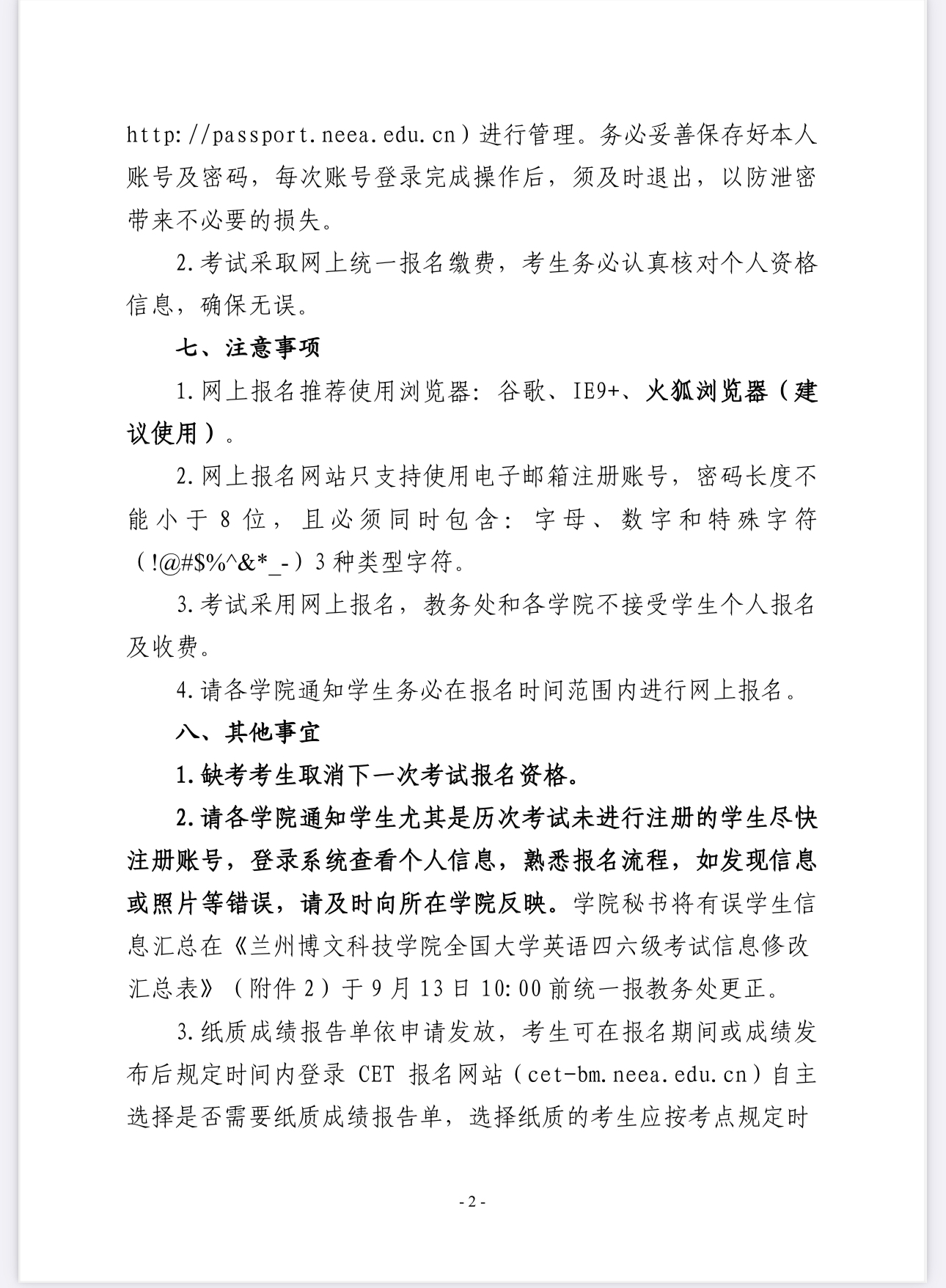
关于2024下半年四六级考试报名通知
来源:
时间:2024-09-10
浏览: