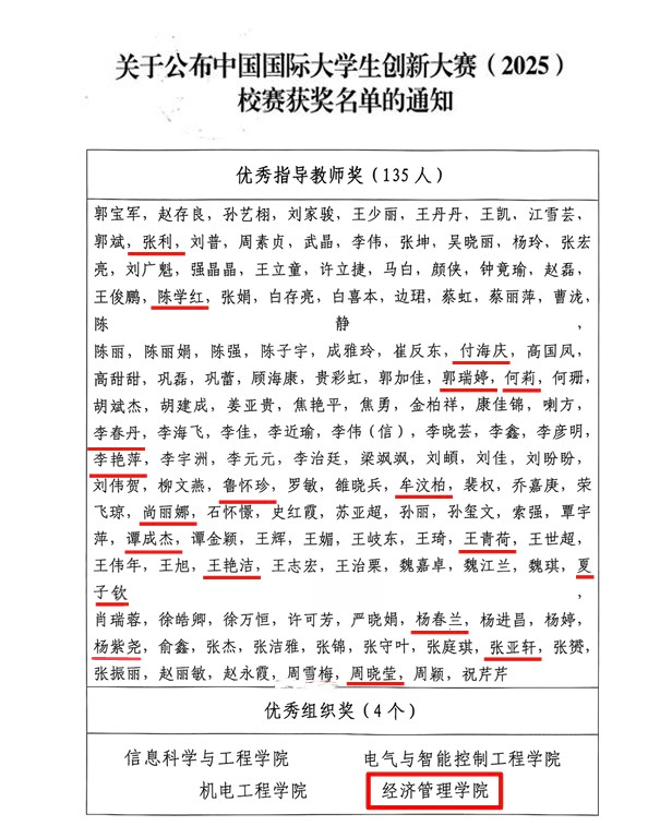
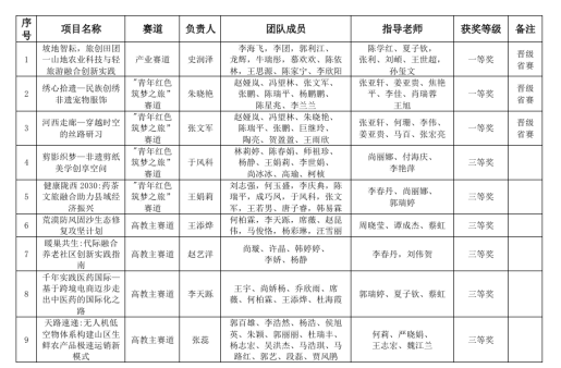
在中国国际大学生创新大赛(2025)beat365中文官方网站校赛圆满落幕之际,经济管理学院凭借扎实的赛事组织工作与突出的综合表现,荣获多个奖项!其中“优秀组织奖”1项,“优秀指导老师”18项,“一等奖”3项,“三等奖”6项,充分彰显了学院在创新、创业教育领域的积极作为与显著成效。
本次中国国际大学生创新大赛(2025)校赛,坚守“以赛促学、以赛促教、以赛促创”的教育理念。大赛自启动以来,共征集项目525项,累计吸引3387人次学生参赛,为全校学子搭建了展现创新能力、实践能力与协作能力的优质平台,助力推动学校创新创业教育高质量发展,为培养“大众创业、万众创新”主力军奠定坚实基础。经过激烈的角逐和严格的评审,经济与信息管理学院凭借出色的组织工作荣获了优秀组织奖。这是对学院创新创业教育工作的充分肯定和高度评价,也是对学院师生辛勤付出的最好回报。
学院将继续秉承“以赛促教、以赛促学、以赛促创”的理念,不断深化创新创业教育改革,加强校企合作和产教融合,为培养更多具有创新精神和实践能力的高素质人才做出更大的贡献。
【附获奖名单】

