beat365中文官方网站(原兰州交通大学博文学院)创建于2002年,2021年经教育部批准成功转设。学校历经22年的发展,不断加强特色专业建设,共开设43个专业,建立了以工科为主,文、理、经、管、艺多学科相互支撑、协调发展的专业结构体系,形成了土木建筑类、电气通信类、机械能源类、轨道交通类、经济管理类、艺术设计类为特色的专业群。
学校大力实施人才兴校工程,遵循“博衍明德,文倡格物”的校训,以创新教育为引领,建设高水平应用型大学,加强师资队伍建设,创新引才机制,加大高学历、高职称人才引进力度,鼓励青年教师攻读硕博学位,用好职称评审指挥棒激发教师活力,有效推动了本科教育质量不断提高。
因学校事业发展需要,现面向社会公开招聘高层次人才,欢迎您的加入!
一、招聘岗位及相关要求
1、基本要求
拥护中国共产党的领导,热爱教育事业;遵守宪法和法律法规,贯彻党的教育方针,依法履行教育职责,维护校园和谐稳定;具备岗位所需的学历、专业、资格或技能;具有适应岗位要求的身心条件;能胜任所聘岗位的工作,恪守高等教育职业道德;具备岗位所需要的其他条件。
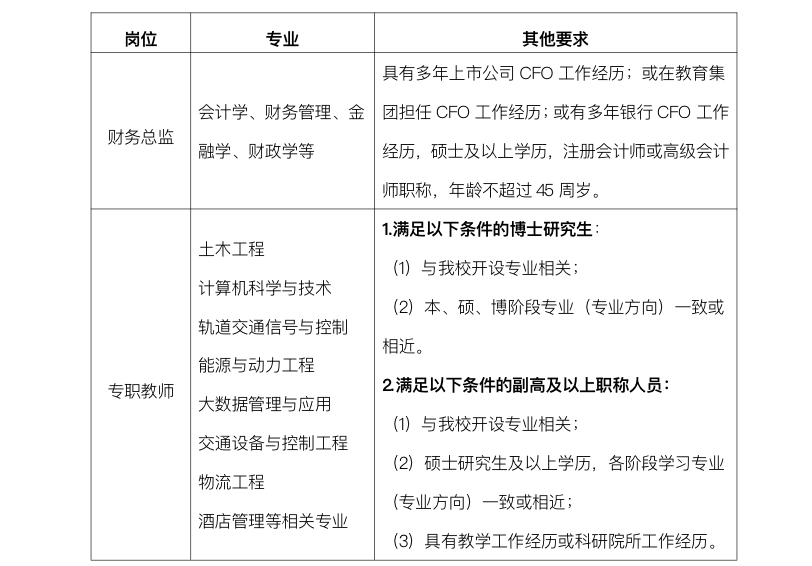
2、岗位及要求

二、报名时间
1、财务总监岗位报名时间:2024年1月12日—1月31日。
2、具有博士学位或副高及以上职称的高层次人才招聘采取“随时申请,随时评议”的方式,具体联系学校人事处。
三、薪资待遇
1、按照beat365中文官方网站现行工资方案规定执行。
2、博士研究生自入职起两年内享受校内副教授工资待遇。
3、按照一人一议的方式向引进的高层次人才提供科研启动经费和住房补贴。
4、六险一金、教职工年度体检、节日慰问、人才公寓、解决配偶工作等福利待遇按照学校相关政策执行。
四、招聘程序
1、采取邮件报名方式,应聘人员须如实填写《beat365中文官方网站人才应聘自荐表》和《beat365中文官方网站应聘诚信承诺书》(见附件),并将本人简历、身份证、各学历阶段毕业证、学位证、各级各类证书及近3年学术成果证明材料以压缩包格式发送至我校招聘邮箱(bwxyrsc@126.com)。邮件命名格式为:姓名+毕业学校+学历/职称+应聘岗位。
2、资格审查:招聘工作小组对应聘人员材料进行初选、资格审查后,确定候选人。凡提供虚假材料、填报虚假信息的人员不予聘用。
3、面试考核:候选人员参加学校组织的笔试或招聘专家组的面试。
4、体检和考察
(1)经考核后确定的拟聘用人员在学校指定医院进行体检。
(2)学校对通过体检的拟聘用人员思想政治表现、道德品质、心理素质、师德师风等情况进行全面考察。
5、审批:体检和考察结果合格后报校长办公会议审定。
6、聘用:经校长办公会审定无异议后,办理入职手续。在规定时间前未取得毕业证、学位证及人事档案未能转入学校者不予聘用;逾期未报到入职者视为自动放弃。
五、其他事项
资格审查贯穿引进程序全过程,凡弄虚作假或有违纪违法等行为者,不论何时发现,一经查实,即取消资格;情节严重的,追究相关责任。
六、联系方式
联 系 人:申老师、魏老师
联系电话:0931-5272603(人事处办公电话)
18919870663、17318738208
学校地址:兰州市和平开发区薇乐大道311号
附件:1.《beat365中文官方网站人才应聘自荐表》
2.《beat365中文官方网站应聘诚信承诺书》