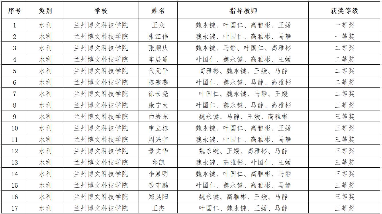
由教育厅主办、兰州城市学院承办的第十七届全国大学生先进成图技术与产品信息建模创新大赛甘肃赛区选拔赛于 2024 年 5 月 25 日落下帷幕,我校工程管理学院选拔建筑赛道和水利赛道各30余名学生代表我校参加了本次大赛。本次大赛共有来自全省 29 所高等院校、72 支队伍、1708 名选手参与其中。我校代表队经过指导老师和参赛学生的共同努力,最终获得建筑赛道:学生个人全能一等奖1项,二等奖6项,三等奖11项,团体三等奖1项;水利赛道:学生个人全能一等奖2项,二等奖5项,三等奖10项,团体三等奖1项。王媛、魏永键等6名教师获得优秀指导老师奖。



六、个人全能奖(建筑类)

九、个人全能奖(水利类)




通过成图技术的比拼,激发了学生的创新思维和实践能力,也进一步推动了我校与兄弟院校之间的交流与合作。我校将继续秉承“以赛促学、以赛促教、以赛促改”的理念,不断加强创新教育和人才培养工作,为培养更多具有创新精神和实践能力的高素质人才做出更大的贡献。
工程管理学院
2024年6月24日